Выборы: План «Б». Теория и практика

mmironov
November 13th, 17:03
Алексея Навального часто попрекают тем, что у него нет плана «Б» - стратегии действий в случае отказа его регистрации кандидатом в президенты. Отсутствие плана «Б» даже послужило формальным оправданием для выдвижения другого кандидата. Для значительной части населения такая логика покажется разумной: «Представь, что тебя не зарегистрировали, и что, у нас, протестно настроенной части общества, совсем не будет своего кандидата? Нам нужен план «Б»!».
Действительно, в нормальных условиях политической борьбы нужно иметь и план «Б», и план «В» и т.д., чтобы в случае невозможности реализации одного сценария всегда была возможность переключиться на альтернативу. Однако российские политические реалии отличаются тем, что одна из сторон может в любой момент изменить правила игры, и тогда эта стройная логика о необходимости наличия плана «Б» рушится.
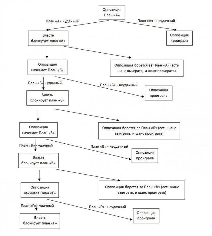
Начнем с теории. Предположим, есть два игрока, Власть и Оппозиция. Существуют какие-то правила борьбы, но игрок Власть всегда может изменить правила. Тогда диаграмма политической борьбы выглядит примерно так:

Если оппозиция начинает план «А», и он оказывается неудачный, то власти дают оппозиции спокойно проиграть, в очередной раз продемонстрировав обществу свою собственную популярность и непопулярность оппозиции. Если план удачный, то власти меняют правила игры, делая невозможным реализацию плана «А». Тогда оппозиция вынуждена приступить к плану «Б». Если план «Б» оказывается неудачным, то власти дают оппозиции спокойно проиграть, в очередной раз продемонстрировав обществу свою собственную популярность и непопулярность оппозиции. Если план удачный, то власти меняют правила игры, делая невозможным реализацию плана «Б». И так далее до бесконечности. Из этой диаграммы видно, что если оппозиция следует стратегии План «А»-План «Б» – План «В» и т.д., то она гарантировано на каком-то этапе проиграет. Ведь по определению, План «Б» всегда хуже, чем план «А», а план «В» всегда хуже, чем план «Б». Рано или поздно власти заставят играть оппозицию заведомо проигрышный план, дадут им его сыграть, и публично покажут, что оппозиция проиграла в «честной» борьбе. Единственный вариант выиграть в этой игре – это начать бороться за свой план, даже если его блокируют. Тогда есть хоть какой-то шанс выиграть.
Практику, как оппозиция пыталась играть в «План «А» – План «Б» – План «В» мы все наблюдали в течение последних 5 лет. Алексею Навальному не дали зарегистрировать свою Партию Прогресса (план «А»), хотя всем очевидно, что у него есть как минимум 500 сторонников по всей России, и по букве и по духу закона его партия должна была быть зарегистрирована. Тогда Навальный и его сторонники скооперировались в Парнасом (план «Б»). Навального лишили права участвовать в выборах неправосудным приговором по Кировлесу.
Хорошо, у нас много достойных людей, давайте сделаем демократическую коалицию, проведем праймериз и поедем в региональную кампанию, а Навальный, хоть и не может участвовать, будет ездить и агитировать и вообще будет лицом проекта (план «В»). В Новосибирске, где сильны оппозиционные настроения и где бы Парнас фактически гарантировано прошел бы в заксобрание области, их по беспределу не пустили. В Магадан тоже не пустили. Несмотря на арест главы штаба Андрея Пивоварова до выборов в Костромской области все-таки допустили. Правда, дали всего месяц на агитацию. Но ладно, откажемся от городов, где сидит наш электорат, перейдем к плану «Г» - навалимся всем миром на Кострому. У оппозиции до этого вообще не было никакого опыта ведения подобной кампании в малых городах и сельской местности. Результат – 2% и красивая картинка по федеральным каналам.
Но ничего страшного, у нас есть план «Д» – организуем праймериз и пойдем на выборы в Госдуму, благо есть договоренности с Парнасом. Чтобы осложнить реализацию Плана «Д», власти превентивно запретили использовать образы Навального в агитации за Парнас (http://www.rbc.ru/politics/18/12/2015/5673eeaa9a7947541febace6). Но план «Д» рассыпался сам собой, из-за амбиций главы Парнаса идти безусловным первым номером, вне зависимости от результатов праймериз. И это опять дало повод показать правильную картинку, что оппозиция никак не может договориться, там все снова переругались, поэтому и получили 0.7%.
Подобные злоключения российской оппозиции - не случайность, а закономерное следствие реализации стратегии «План «А» – план «Б» – план «В» – план «Г»…». Если против вас играет грамотный рациональный игрок (а при всех недостатках, на Путина работают умные образованные профессионалы), который может менять правила игры по ходу, то эта стратегия ведет к гарантированному проигрышу. Единственный вариант выиграть - это на каком-то этапе начать бороться с блокировками властей своего удачного плана и добиваться его реализации. Как это работает на практике – мы тоже видели во время мэрской кампании 2013.
Вначале оппозиция настаивала на выдвижении Алексея Навального, отказываясь выдвинуть более удобного для власти кандидата. Когда Навального удалось зарегистрировать кандидатом, власти его посадили в СИЗО. Оппозиция отказалась вести кампанию по плану «Б» и заявила о своем выходе из мэрской кампании. Навального отпустили. В результате того, что оппозиция последовательно настаивала на своем, отказываясь применять планы «Б», «В» и т.д., удалось реализовать план «А» и добиться максимального успеха за много лет – Навальный почти смог выйти во второй тур мэрских выборов с результатом 27% голосов.
Сейчас ситуация точно такая же. Наличие плана «Б» и уж тем более публичное его объявление – это гарантированный путь к проигрышу. Ведь если сейчас объявить, что Юлия Навальная или какой-либо другой кандидат будет выдвинут оппозицией в случае нерегистрации Алексея Навального, то можно со 100% вероятностью утверждать, что власть гарантировано направит оппозицию по этому сценарию. А там – будет действовать так же, как до этого. Если этот альтернативный кандидат окажется плохим политиком (все-таки не все хорошие и достойные люди могут эффектно публично выступать, участвовать в дебатах, держать удар), то ему дадут спокойно проиграть, по итогам показав по федеральным каналам картинку, что за оппозицию опять никто не проголосовал. Если же кандидат окажется удачным (социология это оперативно покажет), то его просто снимут с гонки, например, забраковав подписи, или любым другим способом.
Единственная стратегия, с помощью которой можно победить - это настаивать на реализации плана «А» при любых условиях. И общество, и власть видят, что реализация плана «А» команды Навального идет успешно. Навальный, несмотря на давление, ездит по стране и собирает массовые митинги. У него уже есть достаточное количество зарегистрированных сторонников, чтобы собрать 300,000 подписей. Совет Европы указал, что решение ЕСПЧ по Кировлесу фактически не было выполнено, а, значит, Навальный имеет право участвовать в выборах. При таких раскладах оппозиции ни в коем случае нельзя идти на план «Б», а следует добиваться реализации плана «А». Похоже, что штаб Навального это понимает и играет именно такую стратегию. Так как оппозиция сама не предлагает планов «Б», то власти искусственно пытаются навязать обществу план «Б», выдвигая более умеренных кандидатов, предоставляя им федеральные медийные площадки и разрешая говорить то, что другим не разрешается. Однако надеюсь, что наше общество поймет, что любой план «Б» - это даже не путь к поражению, это уже поражение в тот момент, когда общество решается идти по пути «если что, у нас есть план Б».
Комментарии
Ну, если нашу оп-позицию взялись консультировать такие крутые стратеги из-за рубежа, она непременно победит, набрав аж 5% голосов.