Newsland.com – место, где обсуждают новости.
Социальный новостной агрегатор №1 в Рунете: самое важное о событиях в России и в мире. Newsland.com - это современная дискуссионная платформа для обмена информацией и мнениями.
В режиме 24/7 Newsland.com информирует о самом важном и интересном: политика, экономика, финансы, общество, социально значимые темы. Пользователь Newsland.com не только получает полную новостную картину, но и имеет возможность донести до аудитории собственную точку зрения. Наши пользователи сами формируют информационную повестку дня – публикуют новости, пишут статьи и комментарии.

Частота тоже.
Комментарии
AliExpress для всех
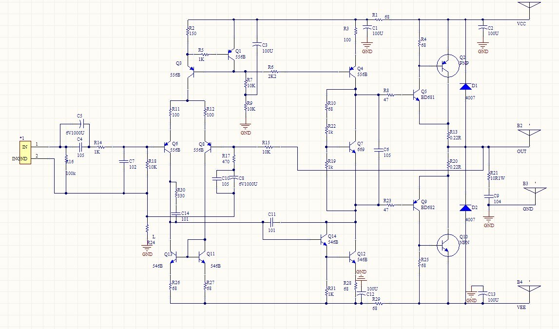
https://alivsem.ru/168927-tranzistornyiy_usilitel_moschnosti_nizkoy_chastotyi.html
Например 1 мегагерц.
А 10 мегагерц?
А 100 мегагерц?
А гигагерц?
................
Твои картиночки как раз от туда..
У меня все есть.
Только денег маловато.
Пенсия 25.000 рублей.
ПоТОК электронов, или НАПРЯЖЕНИЕ гравитации?
А энергия откуда?
Из батарейки?